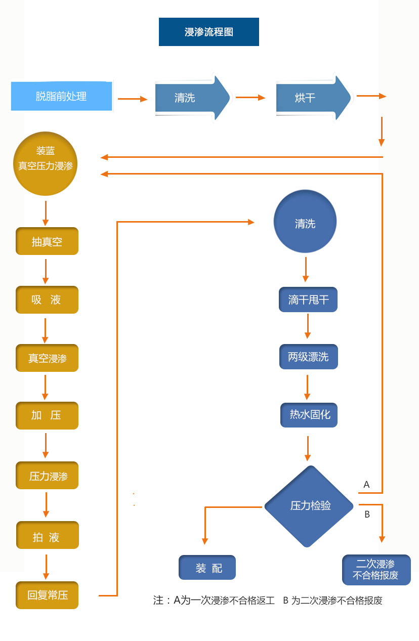
這里重點介紹一下有關浸滲的整個流程,希望對從事浸滲行業的朋友有所幫助。具體流程如下:
浸滲整個工藝流程圖

脫脂 漂洗 干燥 浸滲 脫液 清洗Ⅰ 清洗Ⅱ 固化
浸滲工藝
工件浸滲工藝分為前處理、浸滲處理和后處理三個階段。
一.前處理
前處理工藝包括脫脂 清洗 和真空干燥等工序
1.1 超聲波脫脂示意圖

1.2 熱水漂洗示意圖

1. 3. 真空干燥

二.浸滲處理
浸滲處理工藝包含真空浸滲,六向脫液,翻轉清洗,翻轉固化等工序
2.1 真空浸滲

2.六向脫液

3.翻轉清洗Ⅰ

4.翻轉清洗Ⅱ

5.翻轉熱水固化

三.后處理
浸滲處理后工件應進行壓力試驗,如有泄露可進行第二、第三次浸滲處理,對三次浸滲后仍泄露的工件則作報廢處理。

具體詳細的浸滲工藝請聯系我司咨詢
希望本文對從事浸滲行業的朋友有所幫助。更多浸滲方面的資訊請收藏本。【www.gzxhyl.com】